Invoices from various clients require processing Why would the "Unique Key" properly be used in the Orchestrator Queue configuration?
For implementing an unattended transactional process what pre-build UiPath Template is the best fit?
What is UiPath Al Center Typically used for?
What is the status of a task when it has been assigned to a user in UiPath Action Center?
How can a user create a dynamic message in UiPath Apps that contains the user’s name when they enter their name in a textbox?
Which is the best approach to invite 100 users simultaneously to UiPath Automation Cloud?
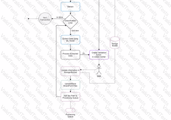
Consider the following high-level solution diagram:

What activity should be used for implementing me Classification Loop according to UiPath Best Practices?
What role must approve the Pull Requests into the Main Branch?
A Solutions Architect is cresting the Solution Design diagram for a transactional process.
The transactions represent invoice Numbers that should be processed sequent it two applications and they are received and formatted as a table in a CSV file.
A transaction Should only be processed once in each application E.g It a System Exception occurs after invoice ABC was processed m Application 1 when retrying the transaction invoice ABC should only be processed in Application 2
The following metrics are known:
-Average Transaction Handling Time = 30 seconds
-Average Volume per day = 3500 transactions
Which of the following approaches is the most suitable for the process described above?
A)

B)

C)

D)

What is the benefit of assigning folders to be assets sheet in the ‘Config.xlsx’’ of an RPA project?